About-banner
You are here: Home » About Us » Custom Manufacturing

CUSTOMIZED TYPES

customization1
Custom-made Against Offered Sample
Demand-customization
Demand Customization
Concept-customization
Concept Customization
Solution-customization
Solution Customization
Technical support
Technical Support

PRODUCTION WORKSHOP

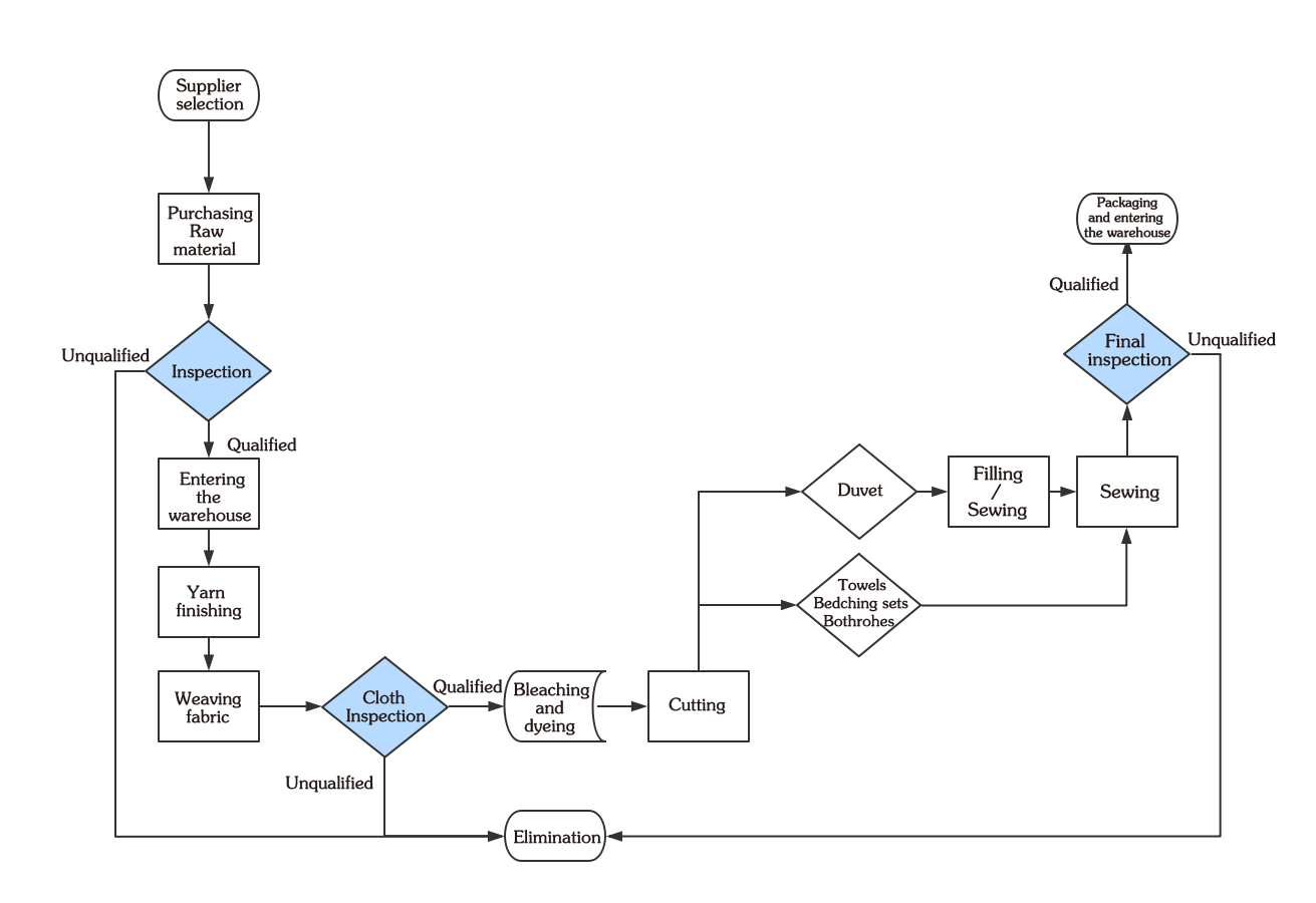
Yarn Finishing Process

After the raw materials are accepted and stored, the factoryneeds to complete the yarn finishing and prepare for thesubsequent weaving process. There are now two such largeyarn machines in the factory

Weaving Fabric Process

After finishing yarn, the yarn will be shipped to theseweaving machines and customized according to theclient's request, whether flat, satin or jacquard, or evencolored jacquard can be made. At present, there are 24air-jet weaving machines and 12 air-jet jacquard looms.

Weaving Fabric Process

After finishing yarn , the yarn will be shipped to theseweaving machines and customized according to theclient's request .At present, there are 32 towel rapierlooms and 8 air-jet looms.

Assorting Cloth Process

After bleaching and dyeing, the cloth and towel clothare classified, rechecked and cut by the operationworkshop.

Sewing Process

The semi-finished products of each category are sewnin each sewing workshop.

Final Inspection Process

Each workshop has a special quality inspection team,the final re-inspection of the finished product, andthe qualified products packaging and finishing, andtransferred to the warehouse department.

Entering the Warehouse

The warehouse department will carry on the finalpacking processing to each workshop qualifiedacceptance goods, in order to be suitable for eachkind of transportation, and in the warehousesubdivision enters the warehouse, at any time isready to receive the notice to ship.

BEDDING SET PRODUCTION CHART

Get the latest updates on new products and upcoming sales.

QUICK LINKS

PRODUCTS

ABOUT EASTON

CONTACT US

Email: info@eastonlinen.com
Tel: +86-20-34900417
Mobile: +86-13392666629
Address: Building 1, Newtone Industrial Park, No.80, Shinan Highway, Dongchong Town, Nansha District, Guangzhou511453 China.
Copyright  2025 Guangzhou Easton Hotel Supplies Co., Ltd. All rights reserved. Sitemap | Privacy Policy